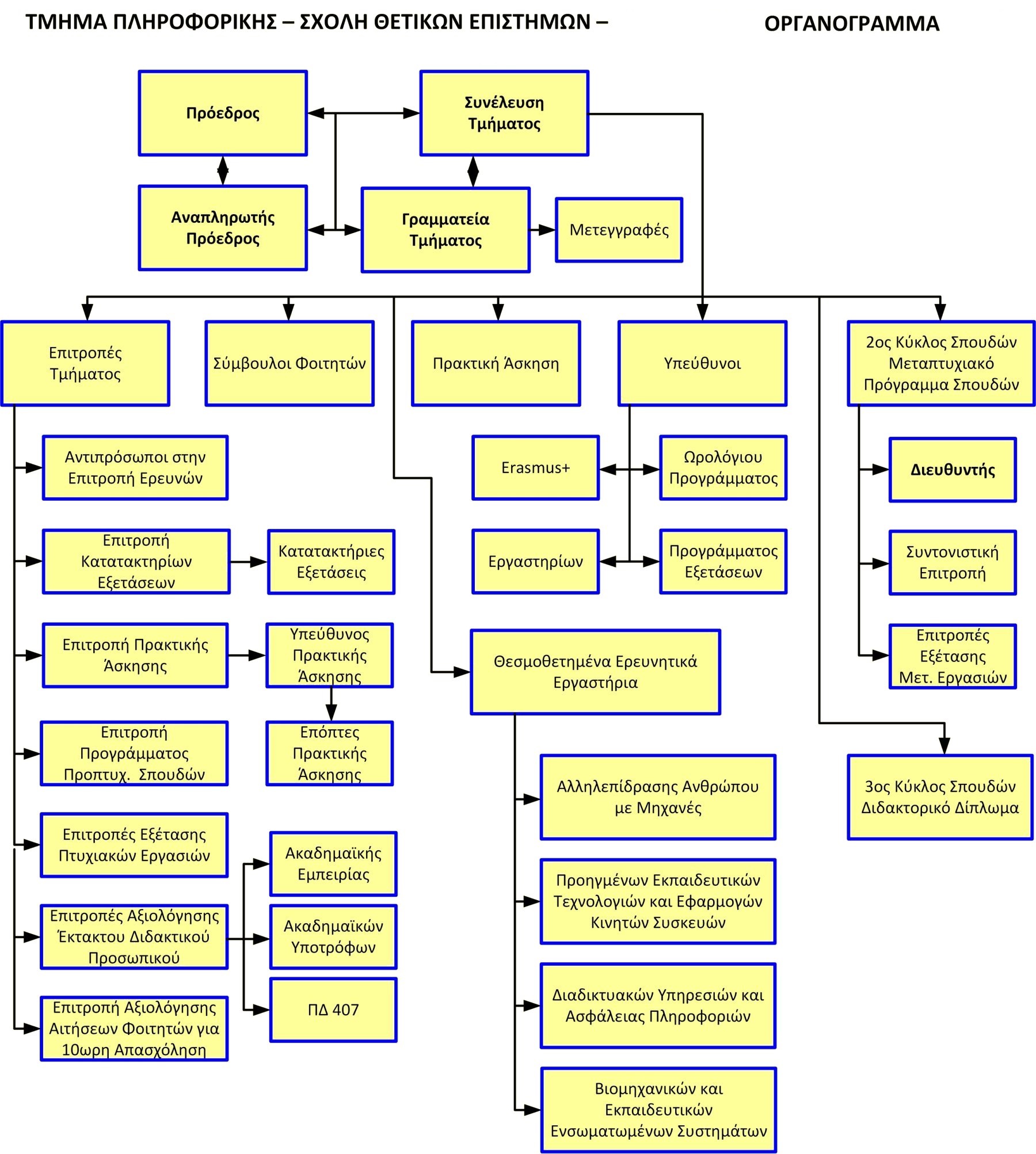
Organizational Structure



The Department of Computer Science of the School of Sciences of the Democritus University of Thrace is administered by the Assembly and the Head of the Department (Law 4485/2017).


The Head of Department is responsible for the proper operation of the Department and the resolution of problems that arise. S/he invites the Assembly of the Department to a meeting at regular intervals in order to discuss current issues concerning the operation of the Department and to make decisions, if they fall within the competence of the Assembly, or to be properly prepared so that decisions can be made by higher bodies of the Democritus University of Thrace. In case of absence of the Head of Department or inability to perform her/his duties, s/he is temporarily replaced by the Deputy Head of Department.


The Assembly of the Department is responsible for:


a) For the definition of the various Committees required in the Department as shown in the following ORGANIZATION CHART.

b) For the assignment of courses to the permanent staff.

c) For the recruitment of temporary staff in order to cover teaching (and other) needs of the Department.

d) For the internship program at the Department.

e) For matters concerning permanent staff (permits, travel, etc.)

f) For issues that concern students and are related to the educational process.

g) For issues related to the second cycle of studies - The Postgraduate Master’s Programs.

h) For issues related to the third cycle of studies leading to the award of a Doctoral (PhD) Diploma.

i) For the establishment of institutional research laboratories.

j) Generally, for all issues related to the operation of the Department.


The responsibilities of the Head and the Assembly of the Department are described in detail in Law 4485/2017.


The secretariat of the Department cooperates with the Head of Department and in case of her/his absence with the Deputy Head as well as the members of the Assembly for the resolution of issues concerning the Department. The secretariat also assumes the entire process of communication with students and their support (requests, certificates, etc.).


The following ORGANIZATION CHART depicts the way in which the various issues related to the proper operation of the Department are managed.